买球(中国)官方网站

我校荣获重庆市教育信息先进单位
2021年11月12日 / 来源:党政办 / 责任编辑:HXJ / 作者: / 点击:

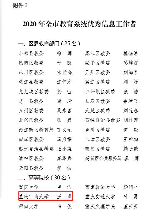
近日,重庆市教育委员会公布了《关于2020年教育信息工作情况的通报》,我校在全市高校信息工作中得分排名第三,被评为重庆市教育信息工作先进单位,党政办王洪同志被评为重庆市教育系统优秀信息工作者。

据悉,全市2020年度共评选31个先进集体,其中高校16个,优秀信息工作者86名。

关闭

党政办公室电话:023-62769900 传真:023-62769515

南岸校区:重庆市南岸区学府大道19号/邮政编码:400067

茶园校区:重庆市南岸区梨花大道853号/邮政编码:400072

兰花湖片区:重庆市南岸区学府大道28号/邮政编码:400067

  • CTBU微博

  • CTBU微信

  • CTBU抖音号

版权所有 © 买球(中国)官方网站 / 渝ICP备12007852号 / 渝公网安备50010802001115号 / 访问次数: